Instance Verification Kit (IVK)
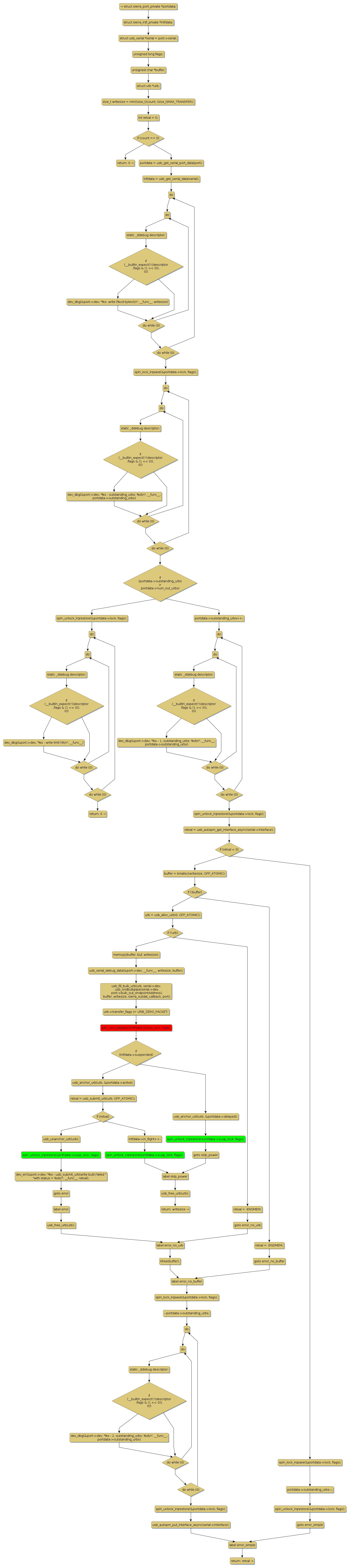
spin lock @ [16340+47+/linux-3.19-rc1/drivers/usb/serial/sierra.c]
Instance Signature: susp_lock
|
The Matching Pair Graph:
|
|
Function Name
|
Control Flow Graph (CFG)
|
Events Flow Graph (EFG)
|
Source Correspondence
|
|
sierra_write
|
|
|
[14430+12+/linux-3.19-rc1/drivers/usb/serial/sierra.c]
|